重磅!24大部委联合发文:招投标领域严重失信处罚细则出炉!

2018-04-28
  近日国家发改委联合住建部等24大部委发布《关于对公共资源交易领域严重失信主体开展联合惩戒的备忘录》的通知,明确对公共资源交易领域严重失信行为处罚等详细细则!
一、联合惩戒对象
  (一)违反法律规定,必须进行招标的项目而不招标的,将必须进行招标的项目化整为零或者以其他任何方式规避招标的;

  (二)招标代理机构违反法律规定,泄露应当保密的与招标投标活动有关的情况和资料的,或者与招标人、投标人串通损害国家利益、社会公共利益或者他人合法权益的;
  (三)招标人以不合理的条件限制或者排斥潜在投标人的,对潜在投标人实行歧视待遇的,强制要求投标人组成联合体共同投标的,或者限制投标人之间竞争的;
  (四)依法必须进行招标的项目的招标人向他人透露已获取招标文件的潜在投标人的名称、数量或者可能影响公平竞争的有关招标投标的其他情况的,或者泄露标底的;
  (五)投标人相互串通投标或者与招标人串通投标的,投标人以向招标人或者评标委员会成员行贿的手段谋取中标的;
  (六)投标人以他人名义投标或者以其他方式弄虚作假,骗取中标的;
  (七)依法必须进行招标的项目,招标人违反法律规定,与投标人就投标价格、投标方案等实质性内容进行谈判的;
  (八)评标委员会成员收受投标人的财物或者其他好处的,评标委员会成员或者参加评标的有关工作人员向他人透露对投标文件的评审和比较、中标候选人的推荐以及与评标有关的其他情况的;
  (九)招标人在评标委员会依法推荐的中标候选人以外确定中标人的,依法必须进行招标的项目在所有投标被评标委员会否决后自行确定中标人的;
  (十)中标人将中标项目转让给他人的,将中标项目肢解后分别转让给他人的,违反法律规定将中标项目的部分主体、关键性工作分包给他人的,或者分包人再次分包的;
  (十一)招标人与中标人不按照招标文件和中标人的投标文件订立合同的,或者招标人、中标人订立背离合同实质性内容的协议的;
  (十二)中标人不按照与招标人订立的合同履行义务,情节严重的;
  (十三)采购人、采购代理机构存在应当采用公开招标方式而擅自采用其他方式采购,擅自提高采购标准,以不合理的条件对供应商实行差别待遇或者歧视待遇,在招标采购过程中与投标人进行协商谈判,中标、成交通知书发出后不与中标、成交供应商签订采购合同,或者拒绝有关部门依法实施监督检查等情形的;
  (十四)采购人、采购代理机构及其工作人员存在与供应商或者采购代理机构恶意串通,在采购过程中接受贿赂或者获取其他不正当利益,在有关部门依法实施的监督检查中提供虚假情况,或者开标前泄露标底等情形的;
  (十五)采购人对应当实行集中采购的政府采购项目,不委托集中采购机构实行集中采购的;
  (十六)采购人、采购代理机构违反法律规定隐匿、销毁应当保存的采购文件或者伪造、变造采购文件的;
  (十七)供应商存在提供虚假材料谋取中标、成交,采取不正当手段诋毁、排挤其他供应商,与采购人、其他供应商或者采购代理机构恶意串通,向采购人、采购代理机构行贿或者提供其他不正当利益,在招标采购过程中与采购人进行协商谈判,或拒绝有关部门监督检查或者提供虚假情况等情形的;
  (十八)疫苗生产企业向县级疾病预防控制机构以外的单位或者个人销售第二类疫苗的;
  (十九)存在其他违反公共资源交易法律法规行为的。
二、联合惩戒措施
  1.依法限制失信企业参与工程建设项目招标投标。

  2.依法限制失信企业参与政府采购活动。
  3.依法限制失信企业参与土地使用权和矿业权出让。
  4.依法限制失信企业参与国有产权交易活动。
  5.依法限制失信企业参与药品和医疗器械集中采购及配送活动。
  6.依法限制失信企业参与二类疫苗采购活动。
  7.依法限制失信企业参与林权流转。
  8.依法限制失信企业参与其他公共资源交易活动。
  9.依法限制失信企业从事公共资源交易代理活动。
  10.依法限制失信相关人担任公共资源交易活动专家。
  11.依法限制失信相关人在公共资源交易领域从业。
  12.依法加强对失信企业、失信相关人从事公共资源交易有关各项活动的监督检查。
印发《关于对公共资源交易领域严重失信主体开展联合惩戒的备忘录》的通知
发改法规〔2018〕457号

各省、自治区、直辖市和新疆生产建设兵团有关部门、机构:
  为深入学习贯彻习近平新时代中国特色社会主义思想和党的十九大精神,落实《国务院关于促进市场公平竞争维护市场正常秩序的若干意见》(国发〔2014〕20号)、《国务院关于印发社会信用体系建设规划纲要(2014—2020年)的通知》(国发〔2014〕21号)、《国务院关于建立完善守信联合激励和失信联合惩戒制度加快推进社会诚信建设的指导意见》(国发〔2016〕33号)、《国务院办公厅关于印发整合建立统一的公共资源交易平台工作方案的通知》(国办发〔2015〕63号)、《国家发展改革委 人民银行关于加强和规范守信联合激励和失信联合惩戒对象名单管理工作的指导意见》(发改财金规〔2017〕1798号)等有关要求,建立健全公共资源交易领域失信联合惩戒机制,国家发展改革委、人民银行、中央组织部、中央编办、中央文明办、科技部、工业和信息化部、财政部、国土资源部、住房城乡建设部、交通运输部、水利部、商务部、卫生计生委、国资委、海关总署、税务总局、林业局、国管局、银监会、证监会、公务员局、铁路局、民航局等部门联合签署了《关于对公共资源交易领域严重失信主体开展联合惩戒的备忘录》。现印发你们,请认真贯彻执行。
三、附件
  关于对公共资源交易领域严重失信主体开展联合惩戒的备忘录(完整附件见后)

国家发展改革委
人民银行
中央组织部
中央编办
中央文明办
科技部
工业和信息化部
财政部
国土资源部
住房城乡建设部
交通运输部
水利部
商务部
卫生计生委
国资委
海关总署
税务总局
林业局
国管局
银监会
证监会
国家公务员局
国家铁路局
民航局
2018年3月21日   关于对公共资源交易领域严重失信主体开展联合惩戒的备忘录
   为深入学习贯彻习近平新时代中国特色社会主义思想和党的十九大精神,落实《国务院关于促进市场公平竞争维护市场正常秩序的若干意见》(国发〔2014〕20 号)、《国务院关于印发社会信用体系建设规划纲要(2014-2020 年)的通知》(国发〔2014〕21 号)、《国务院关于建立完善守信联合激励和失信联合惩戒制度加快推进社会诚信建设的指导意见》(国发〔2016〕33 号)、《国务院办公厅关于印发整合建立统一的公共资源交易平台工作方案的通知》(国办发〔2015〕63 号)、《国家发展改革委 人民银行关于加强和规范守信联合激励和失信联合惩戒对象名单管理工作的指导意见》(发改财金规〔2017〕1798 号)等有关要求,建立健全公共资源交易领域失信联合惩戒机制,国家发展改革委、人民银行、中央组织部、中央编办、中央文明办、科技部、工业和信息化部、财政部、国土资源部、住房城乡建设部、交通运输部、水利部、商务部、卫生计生委、国资委、海关总署、税务总局、林业局、国管局、银监会、证监会、公务员局、铁路局、民航局等部门,就针对公共资源交易领域严重失信主体开展联合惩戒工作达成如下一致意见。 一、联合惩戒对象     联合惩戒的对象为违反公共资源交易相关法律、法规规定,违背诚实信用原则,存在以下行为之一,被主管部门依法实施行政处罚的企业(以下简称失信企业)及负有责任的法定代表人、自然人股东、评标评审专家及其他相关人员(以下简称失信相关人):

  (一)违反法律规定,必须进行招标的项目而不招标的,将必须进行招标的项目化整为零或者以其他任何方式规避招标的;
  (二)招标代理机构违反法律规定,泄露应当保密的与招标投标活动有关的情况和资料的,或者与招标人、投标人串通损害国家利益、社会公共利益或者他人合法权益的;
  (三)招标人以不合理的条件限制或者排斥潜在投标人的,对潜在投标人实行歧视待遇的,强制要求投标人组成联合体共同投标的,或者限制投标人之间竞争的;
  (四)依法必须进行招标的项目的招标人向他人透露已获取招标文件的潜在投标人的名称、数量或者可能影响公平竞争的有关招标投标的其他情况的,或者泄露标底的;
  (五)投标人相互串通投标或者与招标人串通投标的,投标人以向招标人或者评标委员会成员行贿的手段谋取中标的;
  (六)投标人以他人名义投标或者以其他方式弄虚作假,骗取中标的;
  (七)依法必须进行招标的项目,招标人违反法律规定,与投标人就投标价格、投标方案等实质性内容进行谈判的;
  (八)评标委员会成员收受投标人的财物或者其他好处的,评标委员会成员或者参加评标的有关工作人员向他人透露对投标文件的评审和比较、中标候选人的推荐以及与评标有关的其他情况的;
  (九)招标人在评标委员会依法推荐的中标候选人以外确定中标人的,依法必须进行招标的项目在所有投标被评标委员会否决后自行确定中标人的;
  (十)中标人将中标项目转让给他人的,将中标项目肢解后分别转让给他人的,违反法律规定将中标项目的部分主体、关键性工作分包给他人的,或者分包人再次分包的;
  (十一)招标人与中标人不按照招标文件和中标人的投标文件订立合同的,或者招标人、中标人订立背离合同实质性内容的协议的;
  (十二)中标人不按照与招标人订立的合同履行义务,情节严重的;
  (十三)采购人、采购代理机构存在应当采用公开招标方式而擅自采用其他方式采购,擅自提高采购标准,以不合理的条件对供应商实行差别待遇或者歧视待遇,在招标采购过程中与投标人进行协商谈判,中标、成交通知书发出后不与中标、成交供应商签订采购合同,或者拒绝有关部门依法实施监督检查等情形的;
  (十四)采购人、采购代理机构及其工作人员存在与供应商或者采购代理机构恶意串通,在采购过程中接受贿赂或者获取其他不正当利益,在有关部门依法实施的监督检查中提供虚假情况,或者开标前泄露标底等情形的;
  (十五)采购人对应当实行集中采购的政府采购项目,不委托集中采购机构实行集中采购的;
  (十六)采购人、采购代理机构违反法律规定隐匿、销毁应当保存的采购文件或者伪造、变造采购文件的;
  (十七)供应商存在提供虚假材料谋取中标、成交,采取不正当手段诋毁、排挤其他供应商,与采购人、其他供应商或者采购代理机构恶意串通,向采购人、采购代理机构行贿或者提供其他不正当利益,在招标采购过程中与采购人进行协商谈判,或拒绝有关部门监督检查或者提供虚假情况等情形的;
  (十八)疫苗生产企业向县级疾病预防控制机构以外的单位或者个人销售第二类疫苗的;
  (十九)存在其他违反公共资源交易法律法规行为的。
  本备忘录所指的公共资源交易领域失信企业及失信相关人具体包括存在严重违法失信行为的招标人、采购人、投标人、供应商、招标代理机构、采购代理机构、评标评审专家,以及其他参与公共资源交易的公民、法人或者其他组织。
  二、联合惩戒措施
  
(一)公共资源交易领域

  公共资源交易平台整合部际联席会议成员单位依据法律、法规、规章和规范性文件规定,在公共资源交易领域对惩戒对象采取下列一种或多种惩戒措施。
  1.依法限制失信企业参与工程建设项目招标投标。
  2.依法限制失信企业参与政府采购活动。
  3.依法限制失信企业参与土地使用权和矿业权出让。
  4.依法限制失信企业参与国有产权交易活动。
  5.依法限制失信企业参与药品和医疗器械集中采购及配送活动。
  6.依法限制失信企业参与二类疫苗采购活动。
  7.依法限制失信企业参与林权流转。
  8.依法限制失信企业参与其他公共资源交易活动。
  9.依法限制失信企业从事公共资源交易代理活动。
  10.依法限制失信相关人担任公共资源交易活动专家。
  11.依法限制失信相关人在公共资源交易领域从业。
  12.依法加强对失信企业、失信相关人从事公共资源交易有关各项活动的监督检查。
  (二)其他相关领域
  除公共资源交易平台整合部际联席会议成员单位外,其他部门和单位依照有关法律、法规、规章和规范性文件规定,对联合惩戒对象采取下列一种或多种惩戒措施(相关依据和实施部门见附表)。

  1.从严审核行政许可审批项目,依法限制新增项目审批、核准。
  2.依法从严控制生产许可证发放。
  3.依法对失信企业获得财政补助补贴性资金和社会保障资金支持予以限制。
  4.依法将失信信息作为选择基础设施和公用事业特许经营等政府和社会资本合作项目合作伙伴的重要参考因素,限制失信主体成为项目合作伙伴。
  5.依法限制失信相关人担任国有企业法定代表人、董事、监事。
  6.在申请信贷融资或办理信用卡时,金融机构将其失信信息作为审核的重要参考因素。
  7.依法限制有不良信用记录的基金、基金管理人和从业人员从事政府出资产业投资基金相关活动。
  8.依法对申请发行企业债券不予受理。
  9.在注册非金融企业债务融资工具时,加强管理,按照注册发行有关工作要求,强化信息披露,加强投资人保护机制管理,防范有关风险。
  10.依法将失信信息作为公开发行公司债券核准的参考。
  11.在股票发行审核及在全国中小企业股份转让系统挂牌公开转让审核中,依法将失信信息作为参考。
  12.依法将失信信息作为证券公司、基金管理公司及期货公司的设立及股权或实际控制人变更审批或备案,私募投资基金管理人登记、重大事项变更以及基金备案的参考。
  13.依法将失信行为作为境内上市公司实行股权激励计划或相关人员成为股权激励对象事中事后监管的参考。
  14.依法将违法失信行为作为非上市公众公司重大资产重组审核的参考。
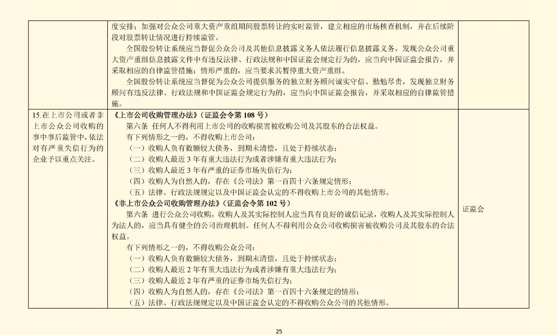
  15.在上市公司或者非上市公众公司收购的事中事后监管中,依法对有严重失信行为的企业予以重点关注。
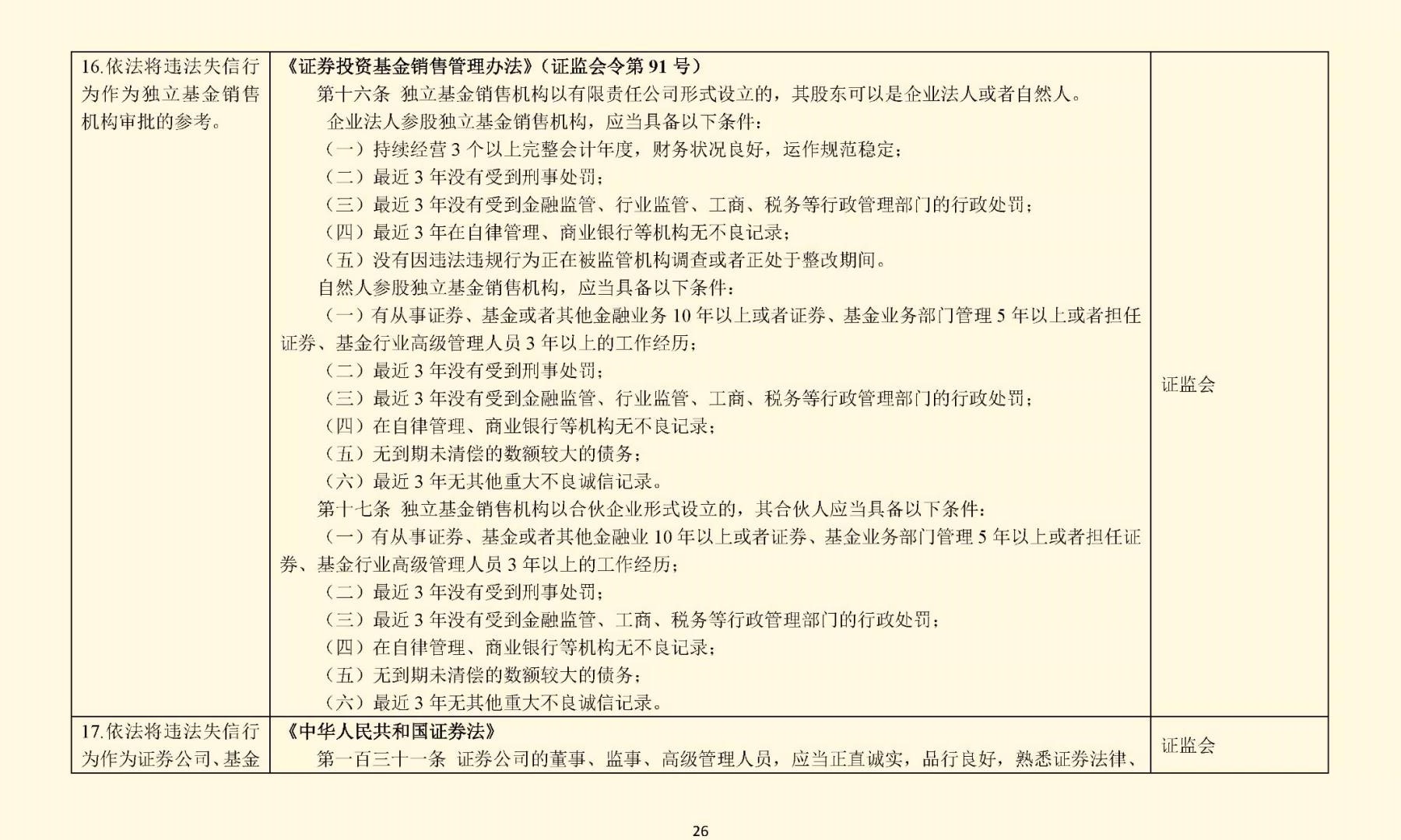
  16.依法将违法失信行为作为独立基金销售机构审批的参考。
  17.依法将违法失信行为作为证券公司、基金管理公司、期货公司的董事、监事和高级管理人员及分支机构负责人任职审批或备案的参考。
  18.在办理相关海关业务时,对其进出口货物实施严密监管,加强单证审核、布控查验、后续稽查或统计监督核查。
  19.对申请适用海关认证企业管理的,依法不予通过认证,对已经成为认证企业的,按照规定下调企业信用等级。
  20.将失信主体列入税收管理重点监控对象,强化税收管理,提高监督检查频次。
  21.将失信主体的失信状况作为纳税信用评价的重要外部参考。
  22.依法限制失信被执行人新建、扩建高档装修房屋,购买非经营必须车辆等非生活和工作必需的消费行为。
  23.依法限制新的科技扶持项目,将其严重失信行为计入科研信用记录,并依据有关规定暂停审批其新的科技项目扶持资金申报等。
  24.按程序及时撤销相关表彰奖励,取消参加评先评优的资格。
  25.严重失信主体是个人的,依法限制登记为事业单位法定代表人;严重失信主体是企业的,该企业法定代表人依法限制登记为事业单位法定代表人。
  26.依法限制招录(聘)为公务员或事业单位工作人员。
  三、联合惩戒的实施方式
  
公共资源交易平台整合部际联席会议成员单位通过全国公共资源交易平台,记录失信主体信息。公共资源交易平台整合部际联席会议以外的其他部门和单位根据各自行政许可、行政处罚、日常监管等情况定期向发展改革委提供严重违法失信主体信息,由发展改革委汇总后上传全国公共资源交易平台。全国公共资源交易平台与全国信用信息共享平台实现数据交互共享,并通过全国公共资源交易平台网站、“信用中国”网站、国家企业信用信息公示系统向社会公布。

  各部门和单位对公共资源交易领域和其他相关领域存在严重违法失信行为的失信企业、失信相关人“黑名单”进行动态管理,及时更新相关信息。对于从公共资源交易领域严重违法失信 “黑名单”中移除的市场主体及其有关人员,应及时停止实施惩戒措施。
  各部门和单位按照本备忘录约定的内容,依法依规对失信企业及其失信相关人实施联合惩戒。
   四、其他事宜
  各部门和单位应密切协作,积极落实本备忘录,制定失信信息的使用、撤销、管理、监督的相关实施细则和操作流程,指导本系统各级单位依法依规实施联合惩戒措施。

  本备忘录实施过程中涉及的协同配合问题,由各部门和单位协商解决。
  本备忘录签署后,各项惩戒措施依据的法律、法规、规章及规范性文件有修改或调整的,以修改后的法律、法规、规章及规范性文件为准。
  
  附表:联合惩戒措施相关依据和实施部门




  素材来源:微信公众号——土筑虎平台